News Center
—— NEWS CENTER ——
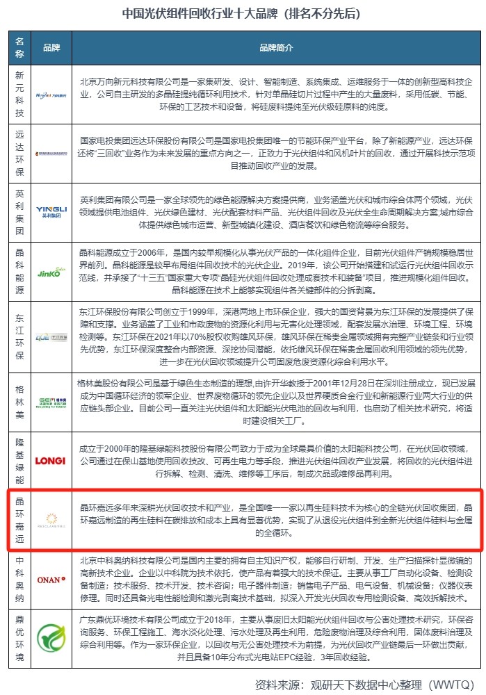
The "China Photovoltaic Module Recycling Industry Development Analysis and Investment Research Report (2024-2031)" was released in 2024, mainly elaborating on the key contents such as in-depth analysis, market development status, competitive landscape, future development prospects and investment strategies of China's photovoltaic module recycling industry.

The report named RESOLAR as one of the top ten brands in China's photovoltaic module recycling industry, highlighting RESOLAR's leading position in the field of photovoltaic module recycling. As the country's first full-chain photovoltaic recycling group, RESOLAR, with its many years of industry experience, uses the independently developed "GST Green Separation Method" to achieve efficient conversion of retired photovoltaic modules into recycled glass, metal and 6N grade silicon materials with a high conversion rate. The report also mentioned that RESOLAR's recycled silicon materials have significant advantages in carbon emissions and costs, which puts the company in a favorable position in the fiercely competitive market.

The release of the "China Photovoltaic Module Recycling Industry Development Analysis and Investment Research Report (2024-2031)" provides valuable market intelligence and decision-making support for investors and decision makers inside and outside the industry. The details of the report can be viewed through the following link: https://www.chinabaogao.com/baogao/202402/693182.html .
About RESOLAR
Shanghai RESOLAR Energy Technology Co., Ltd. is committed to becoming a recycled material photovoltaic group with deep decarbonization. RESOLAR focuses on technological innovation and builds a world-leading solution for component recycling, impurity removal of damaged cells, recycled silicon materials and cells, and cascaded utilization of components. With professional technology and services, we help customers realize the recycling and reuse of waste photovoltaic resources, and make positive contributions to the development of environmental protection and new energy industries. For more detailed information, you can browse the official website: www.resolartech.com .
Latest developments/news
Contact information
Service Hotline: 13585742918 (Monday to Friday 9:00-18:00)
Enterprise email: ps@resolartech.com (Reply within 48 hours after receiving the email consultation!)
Company Address: Building 8, No. 1528, Wangxu East Road, Fengjing Town, Jinshan District, Shanghai (Caohejing Fengjing Park)