新闻中心
—— NEWS CENTER ——
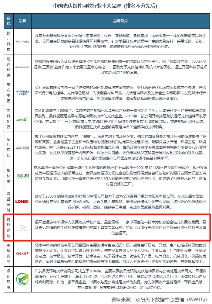
《中国光伏组件回收行业发展分析与投资研究报告(2024-2031年)》于2024年发布,主要阐述了中国光伏组件回收行业的深度分析、市场发展现状、竞争格局、未来发展前景以及投资策略等关键内容。

报告将晶环嘉远评为中国光伏组件回收行业十大品牌,突出了晶环嘉远在光伏组件回收领域的领先地位。作为全国首家全链光伏回收集团,晶环嘉远凭借多年行业经验,采用自主研发的“GST绿色分离法”,实现退役光伏组件到再生玻璃、金属和6N级硅料的高效转化,转化率高。报告还提到,晶环嘉远的再生硅料在碳排放和成本上具有显著优势,这使得公司在竞争激烈的市场中占据了有利地位。

《中国光伏组件回收行业发展分析与投资研究报告(2024-2031年)》的发布,为行业内外的投资者和决策者提供了宝贵的市场情报和决策支持。报告的详细内容可通过以下链接查看:https://www.chinabaogao.com/baogao/202402/693182.html。
关于晶环嘉远
上海晶环嘉远能源科技有限公司致力于成为深度脱碳的回收料光伏集团。晶环嘉远聚焦科技创新,构建全球领先的组件回收,破损电池片除杂处理,再生硅料与电池片,组件梯次利用解决方案。我们以专业的技术和服务,帮助客户实现废旧光伏资源的回收再利用,为环保事业和新能源产业的发展做出了积极的贡献。如想了解更多详细信息,可以浏览官方网站:www.resolartech.com 。